Updated: 23 December 2025
Scholars have long been aware that there is something strange about the relationship between the “eschatological” discourses of Jesus as presented in Mark 13 and Luke 21.[1] According to both Gospels, the scene opens with Jesus’ announcing that the Temple will be destroyed: “There will not be left a stone upon a stone that will not be thrown down” (Mark 13:2 ∥ Luke 21:6). This prediction prompts Jesus’ audience to ask when the Temple’s destruction will take place. The ensuing discourse is ostensibly Jesus’ response to this question. But this is where the Lukan and Markan versions of the discourse diverge.
In Mark’s version of the discourse the question about the Temple’s destruction is never answered. Instead, we read in Mark 13 about a desecration of the Temple (Mark 13:14)[2] described in language picked up from the Book of Daniel (Dan. 9:27; 12:11; cf. 1 Macc. 1:54; 6:7). Mark’s description of the Temple’s desecration is then followed by an account of the tribulations the elect are to endure and the appearance of the Son of Man who comes to rescue them.
In contrast to Mark 13, in Luke’s version of the discourse Jesus does answer the question about the Temple’s destruction. According to the Lukan discourse, the destruction will take place following a siege of Jerusalem (Luke 21:20), after which Jerusalem will be trampled by the Gentiles (Luke 21:24), but finally Jerusalem will be redeemed (Luke 21:28). Despite describing the destruction of Jerusalem and the Temple, Luke’s version of Jesus’ discourse does not appear to have been colored by the historical events of 70 C.E.[3] For instance, Luke 21 does not describe the horrific infighting that took place between the competing Jewish factions within the city during the siege of Jerusalem (Jos., J.W. 5:98-105, 248-257), nor the ravages of famine its populace endured (J.W. 5:424-438, 512-513; 6:193-213). Neither does Luke 21 describe the terrible conflagrations that burned up the Temple and many of the faithful with it (J.W. 6:110, 164-168, 177-186, 228, 232-235, 249-266, 271-284). Nor does the author of Luke allude to the desecration of the Temple by the Roman soldiers who sacrificed to their military standards in the Temple courts after the sanctuary had been burned (J.W. 6:316). Indeed, there is nothing in Luke 21 that betrays historical knowledge of the events it predicts.[4] In other words, Jesus’ prophecy as it is presented in Luke 21 looks like a true prediction prior to the unfolding of the events it anticipates.
These differences between the Lukan and Markan versions of Jesus’ discourse have posed a major problem for scholars who assume that the Gospel of Luke is later than, and partially dependent upon, the Gospel of Mark. How could the Gospel of Luke contain a more authentic-looking version of Jesus’ prophecy than Mark’s if Luke was based on Mark? How is it that Mark’s version of Jesus’ prophecy appears to be tainted by historical events that took place after the death and resurrection of Jesus (e.g., the Roman desecration of the Temple), while Luke’s version of this prophecy is free from such elements?

Flusser noted another way in which Luke’s version of Jesus’ prophecy appears to be more original than Mark’s.[5] Mark’s version evinces a sectarian mindset that exposes a rift between its intended audience and the Jewish people. Mark 13 quickly loses sight of the fate of Jerusalem and the Temple and focuses rather on the salvation of the elect (i.e., the followers of Jesus).[6] Luke’s version, on the other hand, never loses sight of the fate of Jerusalem and the Jewish people. Luke 21 describes a pattern of crisis, desolation and eventual redemption that is familiar from prophetic literature and ancient Jewish sources (cf., e.g., Tob. 14:4-7). The fate of Jesus’ audience in Luke 21 is never divorced from the fate of Jerusalem and the Jewish people: “When these things begin to take place, stand up and lift up your heads, for your redemption is near” (Luke 21:28). In this verse the fate of Jesus’ audience and that of Jerusalem are one and the same.[7]
The discourse in Luke 21 presupposes a deep and abiding solidarity between its author, its audience and the Jewish people. Gentiles are regarded as outsiders who do not participate in the eventual redemption of Jerusalem. The perspective of the Lukan version of Jesus’ prophecy is appropriate to a time when Jesus’ followers had not yet differentiated themselves from the rest of Israel. There is no reason why the core of the Lukan prophecy cannot be traced back to Jesus himself.[8] The perspective of the Markan version of Jesus’ prophecy, on the other hand, is more appropriate to a time when a division between Jesus’ followers and the Jewish people was already underway. Gentiles are no longer viewed as the “other.” On the contrary, the proclamation of the Gospel to all the Gentiles has become a precondition for the coming of the Son of Man (Mark 13:10). And, as we noted, the salvation of the elect is no longer bound up in Mark with the redemption of Jerusalem.
In view of the primitive features of the Lukan version of Jesus’ prophecy as compared to the version found in Mark, a number of scholars have endorsed the hypothesis that, in addition to the version of Jesus’ prophecy in Mark 13, the author of Luke had access to an earlier parallel version of Jesus’ discourse that was free from the secondary developments we have observed in Mark 13.[9] According to these scholars, the author of Luke combined the version of Jesus’ prophecy in this parallel pre-Markan source with the version he found in Mark 13.[10] Robert Lindsey approached the same difficulties recognized by these scholars from a different angle. According to Lindsey, the Gospel of Mark was not one of the sources utilized by the author of Luke, rather the Gospel of Luke was one of the sources behind the Gospel of Mark. The reason Mark’s version of Jesus’ discourse has secondary features in comparison to the version of Jesus’ discourse in Luke is that the author of Mark reworked Luke 21 in order to produce Mark 13.
Another contribution Lindsey made to the study of Jesus’ prophecy of destruction and redemption was to suggest that Luke 21 is actually the composite of three distinct prophecies, one about the destruction and redemption of Jerusalem (“Prophecy A”), one about the Son of Man’s coming (“Prophecy B”) and one about the opposition Jesus’ followers will face after Jesus is no longer physically present among them (“Prophecy C”).[11] Lindsey delineated these prophecies in the following manner:
- Prophecy A: Destruction and Redemption (Luke 21:5-7, 18, 20-24, 29-33)
- Prophecy B: Son of Man’s Coming (Luke 21:8-11, 25-28, 34-36)
- Prophecy C: Opposition to Jesus’ Followers (Luke 21:12-17, 19)
According to Lindsey, it is only Prophecy A that is the original core of the discourse now found in Luke 21. Prophecies B and C, while derived from the Jesus tradition, were spliced into Prophecy A by the creator of the First Reconstruction, the second of the two main sources behind the Gospel of Luke. According to Lindsey, the author of Luke copied the entire discourse (Luke 21:5-36) from the First Reconstruction.
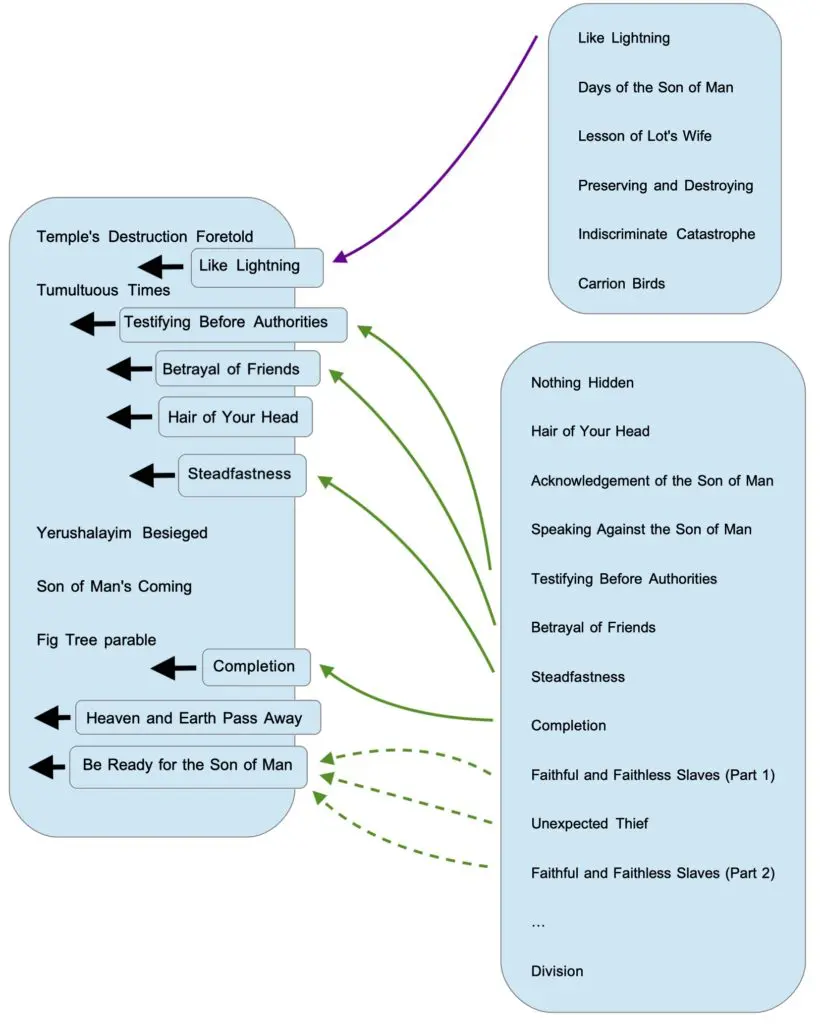
While Lindsey’s suggestion regarding the composition of Luke 21:5-36 makes good sense, Lindsey did not offer much in the way of corroborating evidence. Nevertheless, such evidence is at hand. It is supplied by the presence in Luke 21 of numerous Lukan Doublets. According to Lindsey, the phenomenon of Lukan Doublets—duplicated sayings and stories in Luke’s Gospel—is to be accounted for by Luke’s use of two parallel sources: the Anthology (Anth.), the more Hebraic of Luke’s sources, and the First Reconstruction (FR), a stylistically polished and epitomized compilation of materials taken from Anth.[13] As it happens, most of what Lindsey designated as Prophecy C and some of what Lindsey designated as Prophecy B in Luke 21 are comprised of Lukan Doublets. Moreover, it is relatively easy to show that the doublets parallel to those in Luke 21 belong to Anth. What is more, none of what Lindsey designated as Prophecy A (i.e., that which pertains to the destruction and redemption of Jerusalem) consists of doublets. Therefore, it does look very much as if the First Reconstructor interspersed the original core (Prophecy A) with additional materials taken from at least two other blocks of material (Prophecies B and C).
The following table shows the various pericopae contained in the Luke 21 discourse and the doublets found in other parts of Luke’s Gospel. Following the Scripture references in the FR column we have indicated Lindsey’s delineation (A, B or C):
| FR Prophecy | Anth. Parallel | Pericope Title |
| Luke 21:5-7 (A) | Temple’s Destruction Foretold | |
| Luke 21:8-9 (B) | Luke 17:22-25 | Like Lightning |
| Luke 21:10-11 (B) | Tumultuous Times | |
| Luke 21:12-15 (C) | Luke 12:11-12 ∥ Matt. 10:17-20 | Testifying Before Authorities |
| Luke 21:16-17 (C) | Betrayal of Friends | |
| Luke 21:18 (A)[14] | Luke 12:4-7 ∥ Matt. 10:28-31 | Hair of Your Head |
| Luke 21:19 (C)[15] | Steadfastness | |
| Luke 21:20-24 (A) | Yerushalayim Beseiged | |
| Luke 21:25-27 (B) | Son of Man’s Coming | |
| Luke 21:28-31 (A)[16] | Fig Tree parable | |
| Luke 21:32 (A) | Completion | |
| Luke 21:33 (A) | Heaven and Earth Pass Away | |
| Luke 21:34-36 (B) | Luke 12:35-46 ∥ Matt. 24:43-51 | Be Ready for the Son of Man |
The only pericopae belonging to what Lindsey designated as Prophecy C that lack Lukan Doublets are Betrayal of Friends (Luke 21:16-17) and Steadfastness (Luke 21:19). It is noteworthy, however, that in Matthew’s Gospel both Betrayal of Friends (Matt. 10:21-22a) and Steadfastness (Matt. 10:22b) are associated with Testifying Before Authorities (Matt. 10:17-20 ∥ Luke 12:11-12) and Hair of Your Head (Matt. 10:28-31 ∥ Luke 12:4-7). It is therefore likely that Betrayal of Friends and Steadfastness also belonged to the Anth. collection of pericopae on persecution and that the author of Luke simply omitted the Anth. versions of these pericopae from the twelfth chapter of his Gospel.
Another pericope in Luke 21 that has a (distant) parallel in Matthew 10 is one we have entitled Completion (Luke 21:32). Lindsey assigned this pericope, and the one that follows it (Heaven and Earth Pass Away; Luke 21:33), to Prophecy A, but Luke 21:32-33 certainly appears to be secondary. The two verses are connected by the catchword παρέρχεσθαι (parerchesthai, “to pass by,” “to pass away”). According to Luke 21:32 (Completion), Jesus’ generation will not pass away until everything described in the prophecy (including the Son of Man’s coming) has taken place. According to Luke 21:33 (Heaven and Earth Pass Away), creation will pass away but Jesus’ words will endure forever. Both of these verses have parallels in Matthew in forms that appear to be more original.
The doublet of Like Lightning in Luke 17:22-25 can be attributed to Anth. because, as we have demonstrated elsewhere, the entire block of Son of Man material in Luke 17:22-37 was copied from Anth.[17] Likewise, the doublet of Testifying Before Authorities in Luke 12:11-12 is likely to have come from Anth. because the authors of Luke and Matthew independently agreed to clump Testifying Before Authorities together with several other pericopae (Nothing Hidden [Matt. 10:26-27 ∥ Luke 12:2-3]; Hair of Your Head [Matt. 10:28-31 ∥ Luke 12:4-7]; Acknowledgement of the Son of Man [Matt. 10:32-33 ∥ Luke 12:8-9]), showing that this collection of pericopae had already coalesced in a pre-synoptic source known to the authors of Luke and Matthew (i.e., Anth.). For the same reason the doublet of Hair of Your Head in Luke 12:4-7 can be assigned to Anth., for it, too, belonged to the pre-synoptic group of pericopae in Matt. 10 ∥ Luke 12 dealing with persecution.[18] Similarly, the parallels to Be Ready for the Son of Man in Luke 12:35-46 (Faithful or Faithless Slave; Unexpected Thief) display high verbal identity with the Matthean versions of Unexpected Thief (Matt. 24:43-44) and Faithful or Faithless Slave (Matt. 24:45-51), which follow Matthew’s truncated version of Be Ready for the Son of Man in Matt. 24:42.[19] This is a strong indication that Matt. 24:42-51 ∥ Luke 12:35-46 are derived from Anth.
The parallel to Completion (Luke 21:32) that appears in Matthew 10 refers to persecution, advising Jesus’ followers who encounter opposition in one place to move on to another. It then reassures Jesus’ followers that they will not have finished with the cities of Israel before the Son of Man comes (Matt. 10:23).[20] In other words, Jesus’ followers will still be able to find safe harbor within the Jewish community at the time of the Son of Man’s coming.[21] Since Matthew’s version of Completion is Hebraic and related to the theme of persecution, there is every reason to suppose that it, too, belonged to the Anth. block on persecution. It was undoubtedly the First Reconstructor who transformed this saying about the Son of Man’s coming into the statement in Luke 21:32 that Jesus’ generation will not pass away until everything described in the prophecy of destruction and redemption has taken place. A first step in the First Reconstructor’s transformation of this saying can be observed in Luke 9:27, which states, “But truly I say to you, there are some standing here who will not not taste death until they see the Kingdom of God.” This verse belongs to an FR “string of pearls” (Luke 9:23-27) that was picked up in Mark (Mark 8:34-9:1) and Matthew (Matt. 16:24-28).[22] In this “string of pearls” the Kingdom of God is equated with the Son of Man’s coming, an equation Lindsey argued was typical of FR redaction.[23]
Luke 21:33, which we have entitled Heaven and Earth Pass Away, also has a parallel (Luke 16:17) in an FR “string of pearls” (Luke 16:16-18), as well as a Matthean parallel in the Sermon on the Mount (Matt. 5:18).[24] In both Luke 16:17 and Matt. 5:18 Heaven and Earth Pass Away refers to the enduring validity of the Torah. In Luke 21:33, however, the First Reconstructor has transformed this saying into affirming the enduring validity of Jesus’ words. When Matt. 5:18 ∥ Luke 16:17 are identified as the most authentic versions of Heaven and Earth Pass Away it becomes apparent that this saying also influenced the Luke 21:32 version of Completion. Both Luke 21:32 and Matt. 5:18 ∥ Luke 16:17 contain the catchword “pass away.” Thus, Luke 21:32-33 cannot be regarded as an integral part of the original prophecy of destruction and redemption. Rather, these verses have been shown to be FR insertions of redacted Anth. sayings.
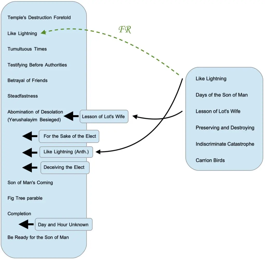
The following table shows in darkened squares all of the pericopae in Luke 21:5-36 we have found to be FR insertions:
| FR Prophecy | Parallel Pericopae | Pericope Title |
| Luke 21:5-7 (A) | Temple’s Destruction Foretold | |
| Luke 21:8-9 (B) | Luke 17:22-25 | Like Lightning |
| Luke 21:10-11 (B) | Tumultuous Times | |
| Luke 21:12-15 (C) | Luke 12:11-12 ∥ Matt. 10:17-20 | Testifying Before Authorities[25] |
| Luke 21:16-17 (C) | Matt. 10:21-22a | Betrayal of Friends |
| Luke 21:18 (A) | Luke 12:4-7 ∥ Matt. 10:28-31 | Hair of Your Head[26] |
| Luke 21:19 (C) | Matt. 10:22b | Steadfastness[27] |
| Luke 21:20-24 (A) | Yerushalayim Beseiged | |
| Luke 21:25-27 (B) | Son of Man’s Coming | |
| Luke 21:28-31 (A) | Fig Tree parable |
|
| Luke 21:32 (A) | Matt. 10:23 (cf. Luke 9:27 ∥ Mark 9:1 ∥ Matt. 16:28) | Completion |
| Luke 21:33 (A) | Luke 16:17 ∥ Matt. 5:18 | Heaven and Earth Pass Away |
| Luke 21:34-36 (B) | Luke 12:35-46 ∥ Matt. 24:42-51 | Be Ready for the Son of Man |
If we strip away from Luke 21:5-36 all of these FR insertions, we are left with a coherent prophecy of the destruction and redemption of Jerusalem that is remarkably close to Lindsey’s Prophecy A:
| Destruction & Redemption Prophecy | Pericope Title | Translation according to the NIV |
| Luke 21:5-7 |
Temple’s Destruction Foretold | Some of his disciples were remarking about how the temple was adorned with beautiful stones and with gifts dedicated to God. But Jesus said, “As for what you see here, the time will come when not one stone will be left on another; every one of them will be thrown down.” “Teacher,” they asked, “when will these things happen? And what will be the sign that they are about to take place?” |
| Luke 21:10-11 |
Tumultuous Times | Then he said to them: “Nation will rise against nation, and kingdom against kingdom. There will be great earthquakes, famines and pestilences in various places, and fearful events and great signs from heaven. |
| Luke 21:20-24 |
Yerushalayim Beseiged | “When you see Jerusalem being surrounded by armies, you will know that its desolation is near. Then let those who are in Judea flee to the mountains, let those in the city get out, and let those in the country not enter the city. For this is the time of punishment in fulfillment of all that has been written. How dreadful it will be in those days for pregnant women and nursing mothers! There will be great distress in the land and wrath against this people. They will fall by the sword and will be taken as prisoners to all the nations. Jerusalem will be trampled on by the Gentiles until the times of the Gentiles are fulfilled. |
| Luke 21:25-27 |
Son of Man’s Coming | “There will be signs in the sun, moon and stars. On the earth, nations will be in anguish and perplexity at the roaring and tossing of the sea. People will faint from terror, apprehensive of what is coming on the world, for the heavenly bodies will be shaken. At that time they will see the Son of Man coming in a cloud with power and great glory. |
| Luke 21:28-31 |
Fig Tree parable |
“When these things begin to take place, stand up and lift up your heads, because your redemption is drawing near.” He told them this parable: “Look at the fig tree and all the trees. When they sprout leaves, you can see for yourselves and know that summer is near. Even so, when you see these things happening, you know that the [time (of your redemption)][28] is near.” |
The main difference between Lindsey’s reconstruction and our “weeding out” of FR insertions is that Lindsey believed all the references to the Son of Man were extraneous to the original prophecy of Jerusalem’s (and the Temple’s) destruction and redemption, whereas we believe that the Son of Man figure played a role as a symbol of Israel’s vindication and redemption in the original prophecy. It is likely that this reference to the Son of Man is what inspired the First Reconstructor to insert additional material on the Son of Man into the framework of the original prophecy.
Having identified the FR insertions into the original prophecy of destruction and redemption, which the First Reconstructor undoubtedly found in Anth., it is now possible to reconstruct the successive stages of the prophecy’s transformation. In the first place, as we have already seen, the First Reconstructor supplemented the prophecy of destruction and redemption with material from at least two distinct blocks of Anth. material, one block dealing with the Son of Man, from which the First Reconstructor drew Like Lightning, and another block dealing with future persecutions, from which he drew Testifying Before Authorities, Betrayal of Friends, Hair of Your Head, Steadfastness, and Completion. The First Reconstructor also added a redacted version of Heaven and Earth Pass Away, which belonged to neither of these Anth. blocks, and finally he added Be Ready for the Son of Man, which is based on Faithful or Faithless Slave and Unexpected Thief. We do not yet know where in Anth. these last pericopae might have appeared.[29] Either of the two Anth. blocks already mentioned could have contained these pericopae, since both blocks make reference to the Son of Man. It is also possible, however, that Faithful or Faithless Slave and Unexpected Thief belonged to neither of these blocks and that the First Reconstructor simply added them to the prophecy of destruction and redemption because they contributed to the Son of Man theme.

The First Reconstructor’s insertions resulted in a subtle shift in the prophecy’s audience. By introducing the theme of the hardships Jesus’ followers would experience on account of their commitment to him, the prophecy was no longer addressed to the entire Jewish people, as it had been in Anth. (and so doubtless in the Hebrew Life of Yeshua). In FR, despite the public setting of the discourse (Luke 21:5), the prophecy was now directed to a narrower audience: those members of the Jewish people who had committed themselves to Jesus’ teachings. The First Reconstructor’s insertions also gave greater prominence to the Son of Man’s role as the agent of redemption. Despite the First Reconstructor’s insertions, the character of the prophecy of destruction and redemption was not fundamentally changed. The fate of the audience (though now more limited in scope) remained tied up with the fate of the Temple, Jerusalem and the Jewish people.
As far as we are able to ascertain, the author of Luke made no structural changes to FR’s version of the prophecy of destruction and redemption. As was so often his habit, the author of Luke faithfully transmitted his sources, in this case the First Reconstruction.
The author of Mark, like the First Reconstructor before him, inserted additional materials into the framework of the prophecy of destruction and redemption. These insertions were of two kinds: those taken from a written source and those of his own composition. Having recognized that the Like Lightning pericope in Luke 21:8-9 was a doublet of the pericope found in Luke 17:22-25, the author of Mark mined Anth.’s Son of Man block preserved in Luke 17 for additional materials with which to supplement his version of Jesus’ prophecy. In this way the author of Mark injected material from Lesson of Lot’s Wife into his highly redacted version of Yerushalayim Besieged and he inserted a second version of the Like Lightning pericope into the eschatological discourse.[30] The materials of his own composition include the three references to the “elect” that appear following his highly redacted version of Yerushalayim Besieged, and probably also the Day and Hour Unknown pericope.[31] Not only did the author of Mark insert materials into the prophecy of destruction and redemption, he also made significant, sometimes drastic, changes to the wording of the individual pericopae. Nowhere is this more apparent than in his aforementioned transformation of Yerushalayim Besieged, which prophesies the destruction of Jerusalem and the Temple, into Abomination of Desolation, which gives an apocalyptic description of the Roman desecration of the Temple. By means of these insertions and adaptations the author of Mark radically altered the character of the original prophecy. The version of Jesus’ prophecy in Mark 13 cannot accurately be described as a prophecy of destruction and redemption. It has been transformed into an eschatological discourse in which interest in the fate of Jerusalem and the Jewish people quickly evaporates as the focus shifts to the salvation of the elect at the Son of Man’s coming.

The author of Matthew made two major changes to the version of the eschatological discourse he inherited from the Gospel of Mark. First, recognizing that some of the pericopae in Mark’s eschatological discourse had parallels in Anth.’s Son of Man block, the author of Matthew decided to incorporate as much of Anth.’s Son of Man block into his version of the eschatological discourse as possible. Second, the author of Matthew merged the eschatological discourse with sayings critical of the Pharisees (Woes Against Scribes and Pharisees [Matt. 23:1-33]), or made to seem critical of them (Innocent Blood [Matt. 23:34-36];[32] Lament for Yerushalayim [Matt. 23:37-39]), and followed up the eschatological discourse inherited from Mark 13 with additional materials about (or presented as being about) the Son of Man’s coming (Waiting Maidens parable [Matt. 25:1-13]; Entrusted Funds (Talents) parable [Matt. 25:14-30]; Judging the Gentiles [Matt. 25:31-46]). By grouping all this originally disparate material together, the author of Matthew created the fifth and final discourse that punctuates his Gospel.

In the LOY segments that follow, it will be our task to reconstruct from what we have discovered to be the original core of FR’s prophecy of destruction and redemption how this prophecy appeared in the Hebrew Life of Yeshua. This is certainly a daunting undertaking. We have no doubt that the First Reconstructor made characteristic redactional changes even to the pericopae belonging to the original core of Anth.’s prophecy of destruction and redemption. Unfortunately, we have no direct access to Anth.’s version of the prophecy. As we have seen, Luke’s version was mediated through FR, Mark’s version is a highly redacted version of Luke 21, and Matthew’s version is an expanded and redacted version of Mark 13. Lukan-Matthean minor agreements and Hebraisms will afford glimpses of Anth.’s text, but the task of reconstructing Anth.’s wording of the prophecy will entail a greater degree of guesswork and uncertainty than we would like. Nevertheless, we are reasonably confident regarding the scope and content of the original prophecy, even if some of the finer details must remain in doubt.
Click on the following titles to view the Reconstruction and Commentary for each pericope in the “Destruction and Redemption” complex.
To demonstrate how the pieces of the “Destruction and Redemption” complex fit together, we have assembled our paraphrases of the Hebrew reconstructions of the individual segments below. We have also assembled the Greek and Hebrew reconstructions of the entire complex and presented them following the English paraphrase.
And they said to him, “Look how beautiful these stones are!”
But Yeshua replied, “These stones you see—Behold! The days are coming when there will not remain a stone upon a stone that will not be torn down.”
So they asked him, “Rabbi, tell us, when will these things be, and what is the sign that these things are going to be done?”
“One people group will rise up against another,” Yeshua replied. “And one empire will clash with another. There will be famine, disease, panic and earthquakes. And from the sky unmistakably bad portents will appear. [From these you will know the birthing pains are beginning.]
But when you see Yerushalayim besieged by Gentiles, rest assured that the hour of her destruction has come at last. Whoever is inside Yerushalayim at that time should flee. And no one outside the walls when the siege closes in should enter the city. For these are days of vengeance, in order to fulfill all the Scripture passages concerning it.
“Alas for the pregnant women and the nursing mothers when all this takes place! For there will be great distress in the land of Israel as God’s wrath is poured out on our people. Some will be killed, and some will go into captivity to foreign places. And the Gentiles will trample Yerushalayim until their times are complete.
“When that time finally comes, the sun will turn black as sacking, the moon will turn red as blood, and the starry host of heaven will fall to the ground like windblown figs. And heaven will tear open like a scroll being rolled away. And the Gentiles will see one like a Son of Man coming in a cloud into God’s presence to receive all dominion and honor and majesty. For the angels will gather the twelve tribes of the children of Israel from every direction.
“But when these things begin to be done, straighten up and lift your heads, for your redemption has arrived.”
And he told them a parable, saying, “Take the fig tree. When it sprouts fruit buds, you know that the summer has arrived. Likewise, when you see these things, know that the time of redemption has arrived.”
Greek Reconstruction
καί εἶπαν ἰδού ὡς καλοὶ λίθοι οὗτοι καὶ ἀποκριθεὶς ὁ Ἰησοῦς εἶπεν ταῦτα ἃ βλέπετε [ἰδοὺ] ἐλεύσονται ἡμέραι καὶ οὐκ ἀφεθήσεται λίθος ἐπὶ λίθον ὃς οὐ καταλυθήσεται ἐπηρώτησαν δὲ αὐτὸν λέγοντες διδάσκαλε εἰπὸν ἡμῖν πότε ταῦτα ἔσται καὶ τί τὸ σημεῖον ὅταν μέλλῃ ταῦτα γίνεσθαι
καὶ εἶπεν αὐτοῖς ἐγερθήσεται ἔθνος ἐπὶ ἔθνος καὶ βασιλεία ἐπὶ βασιλείαν καὶ ἔσται λιμὸς καὶ θάνατος καὶ φόβητρον καὶ σεισμὸς καὶ ἀπ᾿ οὐρανοῦ σημεῖα μεγάλα [ἀρχὴ ὠδίνων ταῦτα]
καὶ ὅταν ἴδητε Ἰερουσαλήμ κυκλουμένην ὑπὸ ἐθνῶν γνῶτε ὅτι ἤγγικεν ἡ ἐρήμωσις αὐτῆς καὶ οἱ ἐν μέσῳ αὐτῆς ἐκχωρείτωσαν καὶ οἱ ἐν τῷ ἀγρῷ μὴ εἰσερχέσθωσαν εἰς αὐτήν ὅτι ἡμέραι ἐκδικήσεως αὗταί εἰσιν τοῦ πλησθῆναι πάντα τὰ γεγραμμένα οὐαὶ ταῖς ἐν γαστρὶ ἐχούσαις καὶ ταῖς θηλαζούσαις ἐν ἐκείναις ταῖς ἡμέραις ἔσται γὰρ θλῖψις μεγάλη ἐπὶ τῆς γῆς καὶ ὀργὴ τῷ λαῷ τούτῳ καὶ πεσοῦνται στόματι μαχαίρης καὶ αἰχμαλωτισθήσονται εἰς τὰ ἔθνη καὶ Ἰερουσαλὴμ ἔσται πατουμένη ὑπὸ ἐθνῶν ἄχρι οὗ πληρωθῶσιν καιροὶ ἐθνῶν
καὶ ἐν ἐκείναις ταῖς ἡμέραις ὁ ἥλιος ἔσται μέλας ὡς σάκκος καὶ ἡ σελήνη ἔσται πυρρὰ ὡς αἷμα καὶ αἱ δυνάμεις τῶν οὐρανῶν ἔσονται πίπτουσαι εἰς τὴν γῆν ὡς συκῆ ὑπὸ ἀνέμου σαλευομένη βάλλει τοὺς ὀλύνθους αὐτῆς οἱ οὐρανοὶ ἀποχωρισθήσονται ὡς βιβλίον ἑλισσόμενον καὶ ὄψονται τὸν υἱὸν τοῦ ἀνθρώπου ἐρχόμενον ἐν νεφέλῃ μετὰ δυνάμεως καὶ δόξης πολλῆς [καὶ οἱ ἄγγελοι ἐπισυνάξουσιν τὰς δώδεκα φυλὰς ⟨υἱῶν⟩ Ἰσραήλ ἐκ τῶν τεσσάρων ἀνέμων ⟨τοῦ οὐρανοῦ⟩ ⟨καὶ⟩ ἀπὸ τῶν τεσσάρων γωνιῶν τῆς γῆς]
ὅταν δὲ ἄρξονται ταῦτα γίνεσθαι ἀνακύψατε καὶ ἐπάρατε τὰς κεφαλὰς ὑμῶν ὅτι ἐγγίζει ἡ ἀπολύτρωσις ὑμῶν καὶ εἶπεν παραβολὴν αὐτοῖς [λέγων] ἰδού ἡ συκῆ ὅταν προβάλῃ γινώσκετε ὅτι ἐγγὺς τὸ θέρος ἐστίν οὕτως ὅταν ἴδητε ταῦτα γινώσκετε ὅτι ἐγγύς ἐστιν ὁ καιρός
Hebrew Reconstruction
וַיֹּאמְרוּ הֲרֵי מַה נָּאוֹת אֲבָנִים אֵלּוּ וַיַּעַן יֵשׁוּעַ וַיֹּאמֶר אֵלּוּ שֶׁאַתֶּם רוֹאִים [הִנֵּה] יָמִים בָּאִים וְלֹא תִשְׁתַּיֵּיר אֶבֶן עַל אֶבֶן שֶׁלֹּא תִנָּתֵץ וַיִּשְׁאָלוּהוּ לֵאמֹר רַבֵּנוּ אֱמוֹר לָנוּ אֵימָתַי יִהְיוּ אֵלּוּ וּמָה הַסִּימָן שֶׁאֵלּוּ עֲתִידִים לְהֵעָשׂוֹת
וַיֹּאמֶר לָהֶם יָקוּם גּוֹי בְּגוֹי וּמַמְלָכָה בְּמַמְלָכָה וְיִהְיֶה רָעָב וְדֶבֶר וּפַחַד וְרַעַשׁ וּמִן הַשָּׁמַיִם סִימָנִים גְּדוֹלִים [תְּחִילַּת חֲבָלִים אֵלּוּ]
וּבִזְמָן שֶׁאַתֶּם רוֹאִים אֶת יְרוּשָׁלַיִם מוּקֶּפֶת הַגּוֹיִם דְּעוּ שֶׁהִגִּיעַ חָרְבָּנָהּ וּמִי שֶׁבְּתוֹכָהּ יִבְרַח וּמִי שֶׁבַּשָּׂדֶה אַל יִכָּנֵס לָהּ שֶׁיְּמֵי נָקָם אֵלּוּ כְּדֵי לְקַיֵּים אֶת כָּל הַכְּתוּבִים אִי לָעוּבָּרוֹת וְלַמֵּנִיקוֹת בְּאוֹתָם הַיָּמִים שֶׁתִּהְיֶה צָרָה גְדוֹלָה עַל הָאָרֶץ וְכַעַס לָעָם הַזֶּה וְיִפְּלוּ לְפִי חֶרֶב וְיִשָּׁבוּ אֶל הַגּוֹיִם וִירוּשָׁלַיִם תִּהְיֶה רְמוּסָה בְּיַד הַגּוֹיִם עַד שֶׁיִּשְׁלְמוּ קִצֵּי הַגּוֹיִם
וּבְאוֹתָם הַיָּמִים הַחַמָּה תַּשְׁחִיר כְּשַׂק וְהַלְּבָנָה תַּאֲדִים כְּדָם וּצְבָא הַשָּׁמַיִם יִפּוֹל לָאָרֶץ כִּתְאֵנָה שֶׁמְּנוּעֲנַעַת בְּרוּחַ מַשֶּׁרֶת אֶת נוֹבְלוֹתֶיהָ וְהַשָּׁמַיִם יִקָּרְעוּ כְּסֵפֶר נִגְלָל וְיִרְאוּ כְּבַר אֱנָשׁ בָּא בְּעָנָן עִם שִׁלְטוֹן וִיקָר וּגְדוּלָּה [וְהַמַּלְאָכִים יְקַבְּצוּ אֶת שְׁנֵים עָשָׂר שִׁבְטֵי ⟨בְנֵי⟩ יִשְׂרָאֵל מֵאַרְבַּע רוּחוֹת ⟨הַשָּׁמַיִם וּ⟩מֵאַרְבַּע כַּנְפוֹת הָאָרֶץ]
וּבִזְמָן שֶׁיַּתְחִילוּ אֵלּוּ לְהֵעָשׂוֹת הִזָּקְפוּ וּשְׂאוּ אֶת רָאשֵׁיכֶם שֶׁהִגִּיעָה גְּאֻלַּתְכֶם וַיִּמְשׁוֹל לָהֶם מָשָׁל [לֵאמֹר] הֲרֵי הַתְּאֵנָה בִּזְמָן שֶׁחָנְטָה אַתֶּם יוֹדְעִים שֶׁהִגִּיעַ הַקַּיִץ כָּךְ בִּזְמָן שֶׁאַתֶּם רוֹאִים אֶת אֵלּוּ דְּעוּ שֶׁהִגִּיעַ הַקֵּץ
Click here to return to The Life of Yeshua: A Suggested Reconstruction main page.
_______________________________________________________
Notes
- See Manson, Sayings, 323; Marshall, 754-758; Fitzmyer, 2:1324-1329; Nolland, Luke, 3:983-986; Bovon, 3:103; Wolter, 2:416-417. ↩
- See Bundy, 464 §366; Francis W. Beare, “The Synoptic Apocalypse: Matthean Version,” in Understanding the Sacred Text: Essays in honor of Morton S. Enslin on the Hebrew Bible and Christian Beginnings (ed. John Reumann; Valley Forge: Judson Press, 1972), 117-133, esp. 121; cf. Beare, Matt., 462.
Most scholars assume that Mark’s apocalyptic depiction of the Temple’s desecration was colored by Emperor Caligula’s attempt to install a statue of himself in the Temple ca. 40 C.E. See, for example, Manson, Sayings, 329-330; C. H. Dodd, “The Fall of Jerusalem and the ‘Abomination of Desolation,’” Journal of Roman Studies 37 (1947): 47-54, esp. 53-54; Knox, 1:103-105; Bundy, 463 §366; Gerd Theissen, “The Great Eschatological Discourse and the Threat to the Jerusalem Temple in 40 C.E.” (Theissen, Gospels, 125-165). However, this event took place long before the Gospel of Mark was written, and the threatened desecration of the Temple was averted when Gaius Caligula was assassinated.
On the other hand, as some scholars have pointed out, the Temple actually was desecrated in 70 C.E. by the Roman soldiers who offered idolatrous sacrifices to their standards in the Temple courts after burning down the sanctuary (Jos., J.W. 6:316). See S. G. F. Brandon, The Fall of Jerusalem and the Christian Church: A Study of the Effects of the Jewish Overthrow of A.D. 70 on Christianity (2d ed.; London: S.P.C.K., 1957 [orig. pub. 1951]), 173-174, 245-246; Fredriksen, From Jesus, 185; Paula Fredriksen, Jesus of Nazareth King of the Jews: A Jewish Life and the Emergence of Christianity (New York: Alfred A. Knopf, 1999), 85-87; Vermes, Authentic, 297-298; Nolland, Matt., 971; Witherington, 447.
That first-century Jews regarded Roman military standards as idolatrous can be learned from the Qumran scrolls (1QpHab VI, 3-5). (On the allusion to the Romans in this passage, see Hanan Eshel, “The Kittim in the War Scroll and in the Pesharim,” in Historical Perspectives: From the Hasmoneas to Bar Kokhba in Light of the Dead Sea Scrolls [ed. David Goodblatt, Avital Pinnick and Daniel R. Schwartz; Leiden: Brill, 2001], 29-44, esp. 42.) From an incident in the writings of Josephus we learn that first-century Jews believed the presence of Roman military standards in Jerusalem desecrated the city’s sanctity. According to Josephus, when Pilate introduced standards bearing the image of Emperor Tiberius, the people responded with vigorous protestations against the profanation of Jerusalem (J.W. 2:169-174; Ant. 18:55-59). If the mere introduction of Roman military standards into the city aroused such indignation, we can only imagine the outrage sacrifice to Roman standards within the Temple courts would have caused.
From the perspective of Lindsey’s hypothesis, it is far more plausible that the author of Mark would have reworked Jesus’ prophecy of the Temple’s destruction in light of events that occurred in 70 C.E. than in light of events that nearly happened in 40 C.E., but never actually materialized. Incidentally, Lindsey’s hypothesis virtually requires a post-70 C.E. date of composition for the Gospel of Mark, since according to Lindsey the author of Mark used the Book of Acts, which narrates events up to the early to mid-60s C.E., when writing his Gospel. See the LOY Excursus: The Dates of the Synoptic Gospels. ↩
- See Charles Cutler Torrey, The Composition and Date of Acts (Cambridge, Mass.: Harvard University Press, 1916), 69-70; Manson, Sayings, 329-330; Dodd, “The Fall of Jerusalem and the ‘Abomination of Desolation,’” 48; Lloyd Gaston, No Stone On Another: Studies in the Significance of the Fall of Jerusalem in the Synoptic Gospels (Leiden: Brill, 1970), 358; Flusser, Jesus, 238-239. Cf. Nolland, Luke, 3:1000. ↩
- Pace Fitzmyer, 2:1343; Bovon, 2:115. Evans traced the content of Luke 21:20-24 to traditions picked up from Scripture (mainly prophetic literature) and other ancient Jewish sources. See Craig A. Evans, “Predictions of the Destruction of the Herodian Temple in the Pseudepigrapha, Qumran Scrolls, and Related Texts,” Journal for the Study of the Pseudepigrapha 10 (1992): 89-147, esp. 110-114. ↩
- See David Flusser, “The Times of the Gentiles and the Redemption of Jerusalem.” ↩
- The elect assume such a prominent role in Mark’s version of the prophecy that Lightfoot described it as “a great divine prophecy of the ultimate salvation of the elect after and indeed through unprecedented and unspeakable suffering, trouble, and disaster.” See R. H. Lightfoot, The Gospel Message of St. Mark (Oxford: Clarendon, 1950), 48. ↩
- Cf. Gaston, No Stone On Another, 363. ↩
- Cf. Flusser, Jesus, 239, 242-243. ↩
- For scholars who have supposed that in Luke 21 the author of Luke utilized a non-Markan source, see Vincent Taylor, “A Cry from the Siege: A Suggestion Regarding A Non-Marcan Oracle Embedded in Lk. xxi 20-36,” Journal of Theological Studies 26.102 (1925): 136-144; Manson, Sayings, 325, 329-330; Dodd, “The Fall of Jerusalem and the ‘Abomination of Desolation,’” 47-54; Knox, 1:109; Paul Winter, “The Treatment of his Sources by the Third Evangelist in Luke XXI‐XXIV,” Studia Theologica 8.1 (1954): 138-172, esp. 141-155; Bovon, 3:106-107; Nolland, Matt., 957. Taylor (“A Cry from the Siege,” 142), Winter (“The Treatment of his Sources by the Third Evangelist,” 152) and Bovon (3:109) maintain that the author of Luke made use of a non-Markan source parallel to Mark 13, but that this parallel source reflected the events in Jerusalem around the year 70 C.E. ↩
- Verheyden has exposed the shortcomings of the hypothesis that Luke 21 is based on a special source in addition to Mark 13. See Jos Verheyden, “The Source(s) of Luke 21,” in L’évangile de Luc・The Gospel of Luke (ed. F. Neirynck; Leuven: Leuven University Press, 1989), 491-516. Verheyden does not, however, entertain the possibility that the formation of Luke 21 can be explained without any recourse to Mark’s Gospel. ↩
- See Robert L. Lindsey, “From Luke to Mark to Matthew: A Discussion of the Sources of Markan ‘Pick-ups’ and the Use of a Basic Non-canonical Source by All the Synoptists,” under the subheading “An Examination of the Editorial Activity of the First Reconstructor”; idem, JRL, 167-169; idem, TJS, 72-75. ↩
- This video is an excerpt from the “Praise the Lord” program on the Trinity Bible Network, which aired in 1987 with hosts Jan and Paul Crouch and guest Doug Clark. In this interview Lindsey’s views are received with skepticism (especially from Paul Crouch) and downright hostility (especially from Doug Clark). But history proved that Lindsey’s interlocutors ought to have paid more attention to his approach to Scripture. At the time this program aired (1987) Doug Clark was promoting a book in which he claimed the rapture would take place in 1988. After this prediction failed he claimed the tribulation would begin in the year 2000. While Clark’s views have long since been discredited, Lindsey’s views on the Gospels have yet to receive the serious scholarly attention they deserve. ↩
- See Robert L. Lindsey, “Unlocking the Synoptic Problem: Four Keys for Better Understanding Jesus,” under the subheading “Lukan Doublets”; idem, “From Luke to Mark to Matthew: A Discussion of the Sources of Markan ‘Pick-ups’ and the Use of a Basic Non-canonical Source by All the Synoptists,” under the subheading “Lukan Doublets: Sayings Doublets.” ↩
- Lindsey demarcated Luke 21:18 as belonging to Prophecy A, placing it after Luke 21:24. See Lindsey, JRL, 190-191; idem, TJS, 74. Evidently, he failed to recognize that Luke 21:18 is the FR version of Luke 12:7 (// Matt. 10:30). ↩
- In JRL (168) Lindsey omitted to assign Luke 21:19 to Prophecies A, B or C, but in TJS (74) he clearly assigned Luke 21:19 to Prophecy C. ↩
- Lindsey (JRL, 168; TJS, 74) considered Luke 21:28 to belong to Son of Man’s Coming instead of the Fig Tree parable, and, consequently, included Luke 21:28 in Prophecy B. We cannot accept Lindsey’s pericope division. ↩
- See the introduction to the “Choose Repentance or Destruction” complex. ↩
- Cf. LHNS, 173 §215. ↩
- Approximately 80% of Matthew’s wording of Unexpected Thief (Matt. 24:43-44) is identical to the wording in Luke 12:39-40, while approximately 90% of Luke’s wording of Unexpected Thief (Luke 12:39-44) is identical to that in Matt. 24:43-33. Likewise, approximately 75% of Matthew’s wording of Faithful or Faithless Slave (Part 2) (Matt. 24:45-51) is identical to the working in Luke 12:41-46, while approximately 70% of Luke’s wording of Faithful or Faithless Slave (Part 2) (Luke 12:41-46) is identical to that in Matt. 24:45-51. This high degree of verbal identity classifies Unexpected Thief and Faithful or Faithless Slave (Part 2) as a Type 1 DT pericopae. Most Type 1 DT pericopae derive from Anth. See LOY Excursus: Criteria for Distinguishing Type 1 from Type 2 Double Tradition Pericopae. ↩
- The use of insider language, viz. “Israel” instead of “the Jews,” means that Matthew’s version of Completion must be taken very seriously. On “Israel” as insider language not normally used by Gentile writers, see Peter J. Tomson, “The Names Israel and Jew in Ancient Judaism and in the New Testament,” Bijdragen 47 (1986): 120-140, 266-289, repr. in his Studies on Jews and Christians in the First and Second Centuries (Tübingen: Mohr Siebeck, 2019), 141-185; idem, “The Names Israel and Jew—A Reconsideration,” in his Studies on Jews and Christians in the First and Second Centuries, 187-220. Cf. Tomson, If This Be, 278. The use of ἀμήν (amēn, “Amen!”) in this verse may point in the same direction. ↩
- Cf. A. B. Bruce, 164; McNeile, 142; Jeremias, Theology, 136; Davies-Allison, 2:191; Meier, Marginal, 2:390 n. 187; Nolland, Matt., 427. ↩
- On the small collections of sayings we refer to as “strings of pearls” scattered about in Luke’s Gospel as stemming from FR, see the LOY Excursus: Sources of the “Strings of Pearls” in Luke’s Gospel. ↩
- See Lindsey, “From Luke to Mark to Matthew: A Discussion of the Sources of Markan ‘Pick-ups’ and the Use of a Basic Non-canonical Source by All the Synoptists,” under the subheading “An Examination of the Editorial Activity of the First Reconstructor”; idem, TJS, 67-80. See also LOY Excursus: The Kingdom of Heaven in the Life of Yeshua, under the subheading “FR’s Secondary Use of ‘Kingdom of God’ as a Substitute for ‘Coming of the Son of Man.’” ↩
- Cf. Knox, 1:107; Beare, “The Synoptic Apocalypse: Matthean Version,” 123. ↩
- Gaston (No Stone On Another, 357 n. 3) similarly noted that Testifying Before Authorities did not originally belong to Jesus’ prophecy of destruction and redemption. ↩
- Gaston (No Stone On Another, 357 n. 3) similarly noted that Hair of Your Head did not originally belong to Jesus’ prophecy of destruction and redemption. ↩
- Gaston (No Stone On Another, 357 n. 3) similarly noted that Steadfastness did not originally belong to Jesus’ prophecy of destruction and redemption. ↩
- Luke 21:31 refers to “the Kingdom of God” instead of “the time of redemption,” but there are sound reasons for supposing that “the Kingdom of God” is FR’s replacement for καιρός (kairos, “time”), the Greek equivalent of קֵץ (qētz, “time,” “end”). See Yerushalayim Besieged, Comment to L49; Fig Tree parable, Comment to L23. Cf. R. Steven Notley, “Learn the Lesson of the Fig Tree” (JS1, 107-120, esp. 110-112); idem, “The Season of Redemption.” See also LOY Excursus: The Kingdom of Heaven in the Life of Yeshua, under the subheading “FR’s Secondary Use of ‘Kingdom of God’ as a Substitute for ‘Coming of the Son of Man.’” ↩
- But see now the Story Placement discussion in Be Ready for the Son of Man. ↩
- See the “Story Placement” discussion in the LOY segment on Lesson of Lot’s Wife. ↩
- See Days of the Son of Man, Comment to L1-6. ↩
- On the view that Innocent Blood was not originally directed against the Pharisees, see the “Story Placement” discussion in the LOY segment on Innocent Blood. ↩












